Troubleshooting on Cisco UCM environment
Troubleshooting a fax transaction
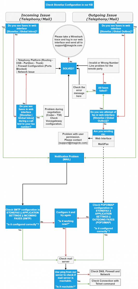
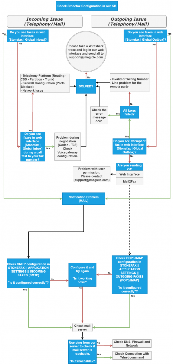
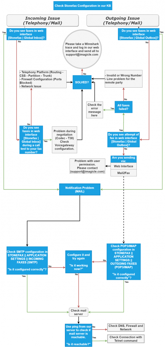
In below flow chart, you can perform some troubleshooting actions to verify correct communications between Imagicle Digital Fax and CUCM. Moreover, you can also troubleshoot communications between Imagicle Digital Fax and Company's email server.

Please note that each fax transaction can be followed in real-time from Imagicle web portal. Incoming faxes are available in"Global Inbox" Digital Fax menu, while Outgoing faxes are available in "Global Outbox". Each fax transaction includes a Status message, whose meaning is explained in "Error description" spreadsheet file attached at the bottom of this KB article.
Other common Issues
When sending a fax, its status changes from queued to "out of service" in the outbox
Check that the SIP trunk connecting CUCM to Digital Fax is in service
Check that the general route pattern for outbound calls is engaged to reach PSTN.
Check if a prefix is required to call outside (like 9 or 0)
When sending a fax, its status changes from queued to "destination unreachable" in the outbox.
Check that the inbound calling search space is correctly configured on the trunk that is connecting CUCM to Digital Fax.

When sending a fax, its status changes from queued to "Incomplete Address" in the outbox.
The reason this error is thrown is because the Telco is expecting a certain format of calling number such as "263XXXX", everything else is blocked. In order to rectify the issue the "offnet fax number" for every user sending fax, should be populated. Check below screenshot for more information.

In order to check which prefix is being used in the calling number, check the "External Phone Number Mask" in the Line/Directory number of any phone registered to CUCM.

When sending a fax from a Fax machine registered to CUCM, internally to Digital Fax, a busy tone is heard instead of a fax tone.
Check if the ATA where the fax machine is connected has the correct Device pool.
When I send a fax from user’s web portal, from email client, etc. It fails with “offline destination” message.
Check for UCX Suite network configuration: check that Last Fallback / Default RouteIP is properly configured (Digital Fax -> Applications Settings -> IP Routes)
Please proceed as follows in order to collect what is necessary to analyze the issue:
Enable Standard Digital Fax logs
Login as Administrator in the SAS web interface
Go to Main | Support
Place a flag on "EnableLog"
Enable T38 Digital Fax logs
Open the file <StonevoiceAS>\Apps\StoneFax\Server\System\Stonefax.ini
Remove semicolon or add the following rows under [Settings]:
CallTraceLevel=4
CallTraceFileName=FaxTrace-%TIMESTAMP%.txt
Save and close the file
Restart the Digital Fax service in Digital Fax → Manage Service
Wireshark trace
Run Wireshark and start a capture
Recreate the issue you are experiencing
Collect Digital Fax LOGS and Wireshark trace
Login as Administrator in the UCX Suite web interface
Go to Main | Support|Logs
Select "Digital Fax" under "For application:"
Select the correct date when the issue has been recreated under "With date:"
Click on "Download" and save the file
Stop Wireshark capture and save the results as .pcapng file
Please annotate the date and time of the test in a txt file, in addition, could be useful take note of the caller and called number
Send all information to Imagicle via email
When I send a fax from user’s web portal, from email client, etc. It fails with “failed negotiation” message.
Check for codec settings both on UCX Suite and on CuCM. If T.38 is not supported by voice gateway or carrier, please check relevant flags available into Digital Fax "IP Routes" settings.
When I send a fax from user’s web portal, from email client, etc. I don’t receive any notification on my personal mailbox.
Make sure user is properly configured with a valid email address into "Fax2Email" relevant field.
You can check the issue looking at log files Stonefax.Core.Service/Stonefax.log "mail without destination address"
If the Application Suite is configured to sync with an external source, please make sure "Email” field is imported during synchronization
When I send a fax from my email client, an undesired or wrong cover page is automatically added to fax transaction.
Make sure that each user is properly configured with own cover page in relevant field. If no cover page should be automatically added, please set the relevant field to “NONE”
When I send a fax from my email client, relevant transaction is not queued, nor sent.
Make sure that POP3/IMAP4/EWS connection between Service Provider’s email server and UCX Suite is correctly established;
When somebody sends a fax to me, the transaction results successfully accomplished, but I can’t find it on web portal, email client, etc.
Make sure that Fax recipient number is configured in a UCX Suite user; if not, fax is received by “default” catch-all user
When somebody sends a fax to me, I can find relevant transaction in my web portal’s Inbox and on Jabber/Webex, but I don’t receive the same via email
Make sure that SMTP connection between Service Provider’s email server and UCX Suite is correctly established;
When somebody sends a fax to me, received document is often unreadable or incomplete
Make sure that T38 FoIP protocol is enabled in both UCX Suite server and voice gateway(s)/SBC
Somebody is trying to send me a fax, but he notices he can’t due to busy tone.
Launch Digital Fax report to check fax channels usage; likely there are no enough resources (channels) in the system
When I search for a specific fax transaction in my web portal’s or Jabber’s inbox/outbox, I can just find recent transactions
Check on Digital Fax global settings what’s the configured data retention. Make sure you are searching for a fax which hasn’t been deleted yet.